yanetfix
X
yanetfix
yanetfix概况
yanetfix简介
历史沿革
领导团队
系所中心
职能部门
委员会
联系我们
yanetfix
yanetfix新闻
yanetfix公告
视频动态
学科师资
学科概况
专任教师
硕博导师
优秀团队
教师风采
师资招聘
本科培养
教学动态
招生简章
专业介绍
教学成果
规章制度
合作办学
硕博培养
博士项目
学术硕士
MBA
会计专硕
物流专硕
科学研究
科研动态
学术交流
科研平台
社会服务
科研成果
党建工作
党建动态
组织建设
制度建设
党校建设
工会活动
学生工作
学工动态
组织建设
思想引领
管理服务
实践育人
创新创业
考研就业
规章制度
课程思政
中心简介
政策文件
工作动态
成果展示
他山之石
yanetfix
yanetfix新闻
yanetfix公告
视频动态
yanetfix
>
yanetfix
>
yanetfix公告
> 正文
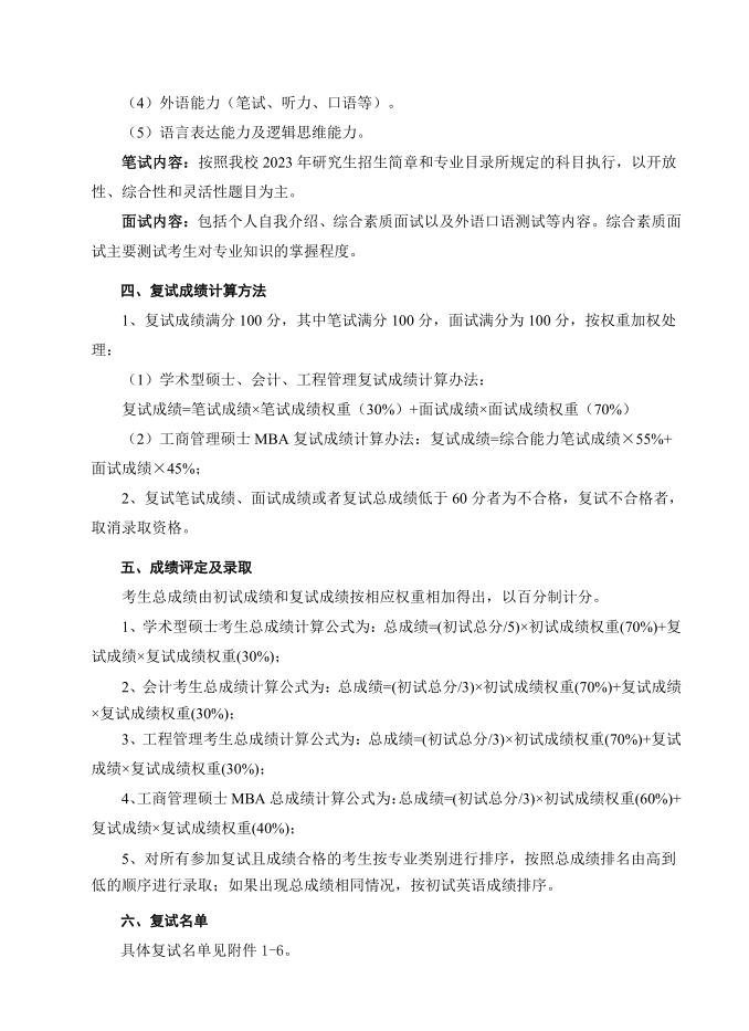
2023年yanetfix 硕士研究生招生复试工作实施细则
来源:yanetfix
时间:23-03-25 10:59:05
浏览:
附件:
附件1-管理科学与工程复试名单(学硕).xlsx
(已下载
次)
附件:
附件2-工商管理复试名单(学硕).xlsx
(已下载
次)
附件:
附件3-会计专硕复试名单.xlsx
(已下载
次)
附件:
附件6-工商管理(非全日制MBA)复试名单.xlsx
(已下载
次)
附件:
附件4-工程管理复试名单.xlsx
(已下载
次)
附件:
附件5-工商管理(全日制MBA)复试名单.xlsx
(已下载
次)
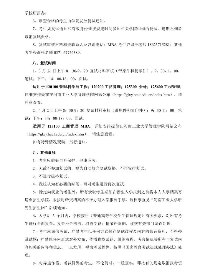
上一篇:3月26日yanetfix 研究生复试具体考场安排
下一篇:yanetfix 2022年“学生年度人物”暨“最美大学生”评选初审结果公示