yanetfix
X
yanetfix
yanetfix概况
yanetfix简介
历史沿革
领导团队
系所中心
职能部门
委员会
联系我们
yanetfix
yanetfix新闻
yanetfix公告
视频动态
学科师资
学科概况
专任教师
硕博导师
优秀团队
教师风采
师资招聘
本科培养
教学动态
招生简章
专业介绍
教学成果
规章制度
合作办学
硕博培养
博士项目
学术硕士
MBA
会计专硕
物流专硕
科学研究
科研动态
学术交流
科研平台
社会服务
科研成果
党建工作
党建动态
组织建设
制度建设
党校建设
工会活动
学生工作
学工动态
组织建设
思想引领
管理服务
实践育人
创新创业
考研就业
规章制度
课程思政
中心简介
政策文件
工作动态
成果展示
他山之石
硕博培养
博士项目
学术硕士
MBA
会计专硕
物流专硕
yanetfix
>
硕博培养
>
博士项目
> 正文
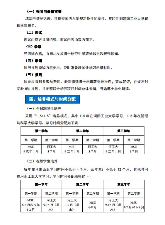
yanetfix 、马来西亚管理与科学大学2022 年博士研究生联合培养招生简章
来源:
时间:22-02-23 17:22:37
浏览:
上一篇:yanetfix 、马来西亚管理与科学大学2023年博士研究生联合培养招生简章
下一篇:yanetfix 、马来西亚管理与科学大学2021年博士研究生联合培养招生简章